1. Pflichtenheft
1.1. Ausgangssituation
Der Hype für Retro und Vintage ist so hoch wie nie zuvor. Es gibt viele Neueinsteiger und Interessierte, die Schallplatten sammeln möchten oder bereits ein paar besitzen. Der Vinylumsatz in Österreich lag 2022 bei 10,6 Millionen Euro. In den USA, dem größten Vinylmarkt lag er bei 1,2 Mrd. US-Dollar.
1.2. Istzustand
Das Verwalten von großen Sammlung ist schwierig und verbraucht viel Zeit. Man findet oft seine Schallplatten nicht, weiß nicht genau über den Wert oder die Größe der gesamten Sammlung Bescheid. Es besteht die Gefahr, Duplikate zu kaufen.
1.3. Problemstellung
Man braucht ein zuverlässiges System um seine Schallplatten zu organisieren und verwalten. Es gilt eine Lösung zu finden für das physische als auch software Seite des systems, da das Verwalten der Schallplatten mit einer reinen Software Lösung nicht effective möglich ist.
1.4. Aufgabenstellung
1.4.1. Funktionale Anforderungen
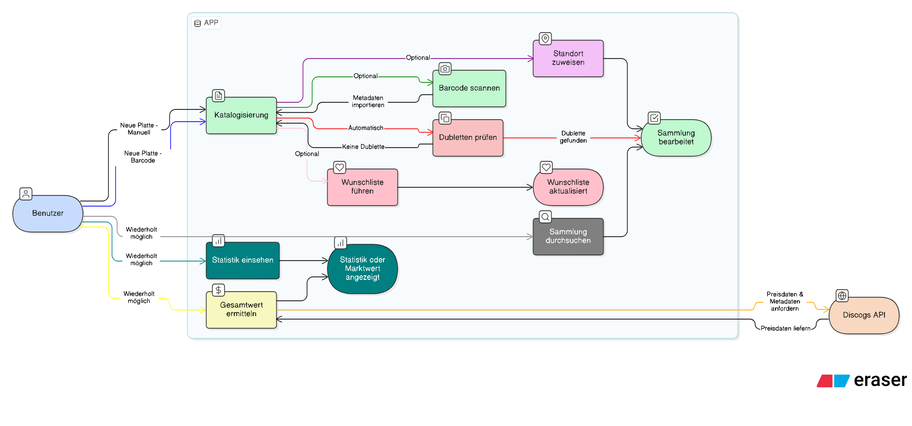
Katalogisierung: Optionale manuelle Eingabe oder Import von Metadaten.
Barcode-Scanner: Kamera-Funktion zum Scannen des EAN/UPC-Codes auf dem Cover zur automatischen Datenerfassung.
Standort-Management: Zuweisung eines physischen Lagerortes (z. B. "Regal A, Fach 3") für jede Platte.
Sammlungs-Statistik: Dashboard mit Visualisierung des Gesamtwerts (via API-Anbindung, z.B. Discogs), Genre-Verteilung und Anzahl der Platten.
Wunschliste & Dubletten-Check: Warnsystem beim Hinzufügen von Platten, die bereits vorhanden sind; Führen einer "Wantlist".
Such- und Filterfunktion: Schnelles Finden von Alben nach verschiedenen Kriterien.

1.4.2. Nichtfunktionale Anforderungen (NFA)
Benutzbarkeit: Das Interface muss modern, minimalistisch und intuitiv bedienbar sein.
Performance: Die Suche in einer Sammlung von bis zu 5.000 Datensätzen muss unter 200ms dauern.
Offline-Fähigkeit: Die Basis-Suche muss auch ohne Internetverbindung (z.B. im Keller, ...) funktionieren.
1.5. Ziele [Wirkung]
Effizienz: Die Zeit für das Suchen einer bestimmten Platte im physischen Archiv soll erheblich reduziert werden.
Finanzielle Übersicht: Der Nutzer hat einen Überblick über den Marktwert seiner Investition.
Fehlkauf-Vermeidung: Senkung der Fehlkäufe (Dubletten).
Community-Anschluss: Vorbereitung für den Export/Teilen der Sammlung mit Gleichgesinnten.