1. Pflichtenheft "Was mache ich"
1.1. Ausgangssituation
DnD ist ein fantasy table-top roleplaying game. Es gibt einen Spielleiter der eine Kampagne erstellt. Man kann diese Kampagne dann mit seinen Freunden spielen. Jeder Spieler hat einen selbst erstellten Charakter mit dem er die Spielwelt erkunden kann. Viele Aktivitäten innerhalb einer Kampagne benötigen eine Spielkarte (Map).
1.2. Ist-Zustand
Ein Spielleiter erstellt normalerweise Karten mithilfe von Online Tools oder per Hand. Vorhandene/Beliebte Tools:
1.3. Problemstellung
Man muss entweder eine vorgefertigte Karte nehmen, dadurch verliert man viel kreative Freiheit, wovon eine DnD Kampagne lebt. Oder man erstellt eine neue Karte von Grund auf, was dem Spielleiter weniger Zeit für die Plannung der Kampagne lässt.
Probleme mit vorhandenen Tools:
-
Beispiel einer Karte:
-

-
Karten müssen selbst mit der Maus "gezeichnet" werden.
-
Keine Möglichkeit Gewässer, Wälder, Gebirge, etc. zur Karte hinzuzufügen.
-
Essenzielle Features wie Texturen oder PDF-Export nur über ein Abonnement erhältlich.
-
-
Beispiel einer Karte:
-

-
Keine prozedurale Generierung, jeder Baum in einem Wald muss einzeln platziert werden.
-
Das Interface ist überladen mit Features. Funktionen wie Maskierung, Textur-Blending und das Verwalten von hunderten Objekten ist für Anfänger überfordernd.
-
Benötigt zur Verwendung einen Account.
-
-
Beispiel einer Karte:
-

-
Die Lernkurve ist steil. Viele Features im UI.
-
World Anvil ist kein Zeichenprogramm. Man muss fertige Karten hochladen, dass heißt wenn man die Karte ändern will, muss man sie durch externe Programme ändern.
-
-
Beispiel einer Karte:
-

-
Keine prozedurale Generierung.
-
Starke Einschränkungen in der kostenlosen Version (limitierte Kartenanzahl).
-
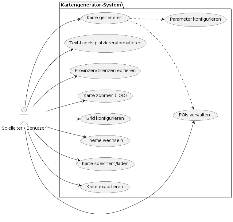
1.4. Aufgabenstellung
1.4.1. Funktionale Anforderungen
-
Zufällige Kartengenerierung
-
Der Spielleiter kann eine komplette Karte automatisch generieren lassen.
-
Eine neue Karte kann mit Standardparametern ohne weitere Eingaben erzeugt werden.
-
-
Parametrisierte Generierung
-
Die Generierung ist parametrisiert und unterstützt mindestens folgende Eingaben:
-
Kartengröße (Breite × Höhe in Pixel oder Tile-Einheiten)
-
Anteil von Geländetypen (Gebirge, Wüste, Meer, Flüsse, Wälder, Ebenen, Sümpfe)
-
Dichte/Verteilung von Flüssen und Küstenlinien
-
Anzahl/Typ von Points of Interest (POI)
-
-
-
Text/Label auf der Karte
-
Der Benutzer kann Text-Labels frei auf der Karte platzieren und formatieren (Schriftgröße, Stil, Farbe).
-
-
Points of Interest (POI)
-
Das System kann POIs automatisch generieren (z.B. Dörfer, Ruinen, Städte) und als separate Objekte verwalten.
-
POIs können erstellt, verschoben, bearbeitet und gelöscht werden.
-
-
Zoom & Level of Detail (LOD)
-
Beim Zoomen werden je nach Zoomstufe unterschiedliche Details angezeigt (vereinfachte Darstellung bei Übersicht, mehr Details beim Hereinzoomen).
-
-
Grid/Hexgrid
-
Die Karte kann mit einem rechteckigen Grid oder einem Hex-Grid überlagert werden; Grid-Parameter (Größe, Sichtbarkeit) sind konfigurierbar.
-
-
Provinzen/Gebietsgrenzen
-
Das System kann auf Wunsch Provinzen oder Gebietslinien generieren und darstellen; Linien lassen sich editieren und einfärben.
-
-
Speichern und Laden
-
Karten können in einem eigenen Format gespeichert und wieder geladen werden (inkl. Metadaten, POIs, Parameter, Seed).
-
-
Export
-
Karten können in verschiedenen Formaten exportiert werden (z.B. PNG, SVG, PDF).
-
Export unterstützt wählbare Auflösung.
-
-
Bearbeitung von POIs
-
POIs verfügen über einen Bearbeitungsdialog (Name, Beschreibung, Koordinaten, Icon/Style).
-
Änderungen an POIs werden gespeichert.
-
-
Themes / Styles
-
Es sind mehrere visuelle Themes verfügbar. Der Benutzer kann Themes auswählen und zwischen ihnen wechseln.
-
1.4.2. Nichtfunktionale Anforderungen (NFA)
-
Performance
-
Die Generierung einer mittelgroßen Karte soll auf einem modernen Rechner zügig abgeschlossen sein.
-
Interaktive Operationen (Verschieben von POIs, Zoom, Layer-Umschalten) müssen reaktiv sein.
-
-
Zuverlässigkeit / Persistenz
-
Gespeicherte Karten dürfen nicht korrupt werden. Das Dateiformat muss Versionsinformationen enthalten.
-
Es gibt eine Undo/Redo-Funktion für Bearbeitungsaktionen.
-
-
Portabilität / Plattform
-
Die Anwendung soll Plattformunabhängig sein und auf Windows, macOS und Linux lauffähig sein.
-
-
Erweiterbarkeit
-
Es soll die Möglichkeit bestehen, Themes bzw. Stilpakete hinzuzufügen, um das Aussehen der Karten zu verändern.
-
-
Sicherheit & Datenschutz
-
Standardmäßig arbeitet die Anwendung offline und speichert Dateien lokal.
-
1.5. Ziele
-
Der Spielleiter (Dungeon Master) kann sich mehr auf die inhaltliche Planung konzentrieren, da die Kartenerstellung automatisch erfolgt.
-
Kreative Freiheit bleibt erhalten, da die generierten Karten anpassbar sind.
-
Zeitersparnis bei der Kampagnen-vorbereitung durch schnelle Kartengenerierung.